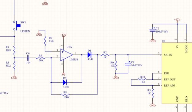
Schematic
Copy and paste this URL into your WordPress site to embed
Copy and paste this code into your site to embed